The Chicagoist will be launching later but in the meantime please enjoy our archives.

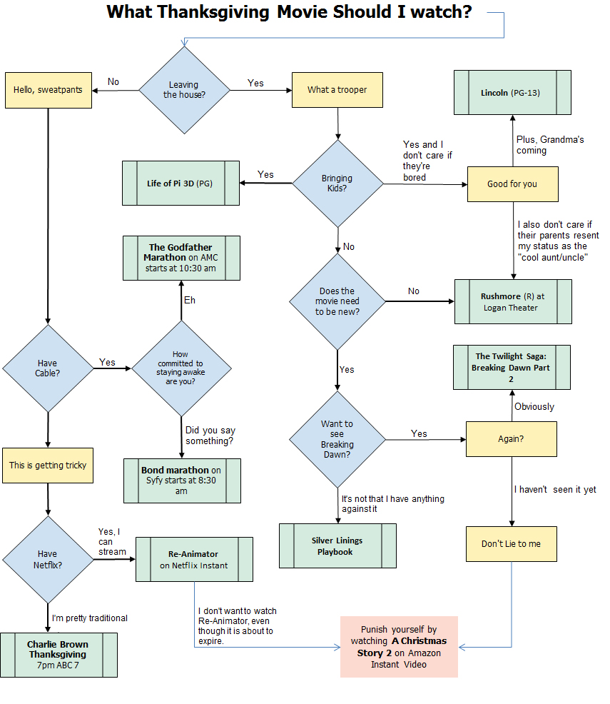
Chicagoist's Guide To Thanksgiving Day Movie-Watching: A Flowchart

By Steven Pate in Arts & Entertainment on Nov 21, 2012 5:30PM

2012_11_21_MovieFlowchart.jpg

Thanksgiving is a holiday spent with friends and loved ones, making it a great time to watch a movie together. Picking what to watch can be a challenge, though. Don't worry, we've got your back.